您的当前位置: 首页 > 政府信息公开 > 政府信息公开目录 > 人事信息
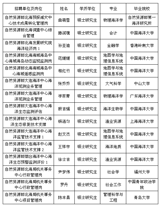
自然资源部北海局所属事业单位2023年公开招聘(不含博士研究生岗位、不含在职船员岗位)拟聘人员公示

索  引  号:11100000427403183N/2023-00088 文  号: 制发机关: 公开形式: 主动公开

字体【大  中  】 编辑日期: 2023/09/08

  根据事业单位公开招聘工作有关规定,现将我单位2023年度公开招聘(不含博士研究生岗位、不含在职船员岗位)拟聘用事业单位工作人员予以公示。公示期间,如有问题,请向我单位反映,或直接通过中央和国家机关所属事业单位公开招聘服务平台反映。

  自然资源部北海海洋技术中心“海洋调查技术保障人员”岗位,报名期间无人通过报名资格审查;自然资源部北海发展研究院“检验检测与标准计量专业技术人员”岗位,无人到场参加笔试;自然资源部北海调查中心“资源调查1”岗位,无人进入笔试合格分数线;自然资源部大连海洋中心“海洋生境调查评估”岗位,面试环节考生个人提出自愿放弃;自然资源部北海海洋技术中心“水下装备管理与应用”岗位,参加面试人员面试成绩均低于60分;自然资源部北海预报减灾中心“海域海岛监管技术岗”岗位,体检考察环节考生个人提出自愿放弃。

  公示时间:2023年9月8日至9月18日

  受理电话:0532-58750177  

  通信地址及邮编: 山东省青岛市崂山区云岭路27号 自然资源部北海局 266061


  自然资源部北海局

  2023年9月8日

分享到: 
主办:自然资源部北海局承办:自然资源部北海海域海岛中心地址:青岛市崂山区云岭路27号
政府网站标识码:bm67020001 工信部备案号:鲁ICP备20020913号-1
 鲁公网安备:37021202000870号
建议使用:1024*768,Microsoft IE 6.0以上浏览器